Spring - IOC容器
Spring - IOC容器
IoC 是 Inversion of Control 的简写,译为“控制反转”,它不是一门技术,而是一种设计思想,是一个重要的面向对象编程法则,能够指导我们如何设计出松耦合、更优良的程序。
Spring 通过 IoC 容器来管理所有 Java 对象的实例化和初始化,控制对象与对象之间的依赖关系。
我们将由 IoC 容器管理的 Java 对象称为 Spring Bean,它与使用关键字 new 创建的 Java 对象没有任何区别。
IoC 容器是 Spring 框架中最重要的核心组件之一,它贯穿了 Spring 从诞生到成长的整个过程。
IOC容器
IOC控制反转
控制反转是一种思想。
控制反转是为了降低程序耦合度,提高程序扩展力。
控制反转,反转的是什么?
- 将对象的创建权利交出去,交给第三方容器负责。
- 将对象和对象之间关系的维护权交出去,交给第三方容器负责。
举个简单的例子,如果我们要创建一个对象 A,而 A 又需要 B,那么我们在创建 A 的时候,就需要先创建一个 B,才能创建一个 A。通过 IOC,我们可以将 A、B 都交给 IOC 容器,此时再创建 A 时,IOC 容器会自动创建好 B 和 A。
通过 IOC 创建的对象和我们使用 new 创建的 Java 对象没有任何区别。

IOC 容器中放的是 Bean 对象,使用的是 Map 集合来进行存储。
控制反转这种思想如何实现呢?DI(Dependency Injection):依赖注入
依赖注入
DI(Dependency Injection):依赖注入,依赖注入实现了控制反转的思想。
依赖注入:指Spring创建对象的过程中,将对象依赖属性通过配置进行注入
依赖注入常见的实现方式包括两种:
- 第一种:set方法注入
- 第二种:构造方法注入
本质上来说 IOC 就是一种控制反转的思想, 而 DI 是对IOC的一种具体实现。
Bean管理说的是:Bean对象的创建,以及Bean对象中属性的赋值(或者叫做Bean对象之间关系的维护)。
IoC容器在Spring中的实现
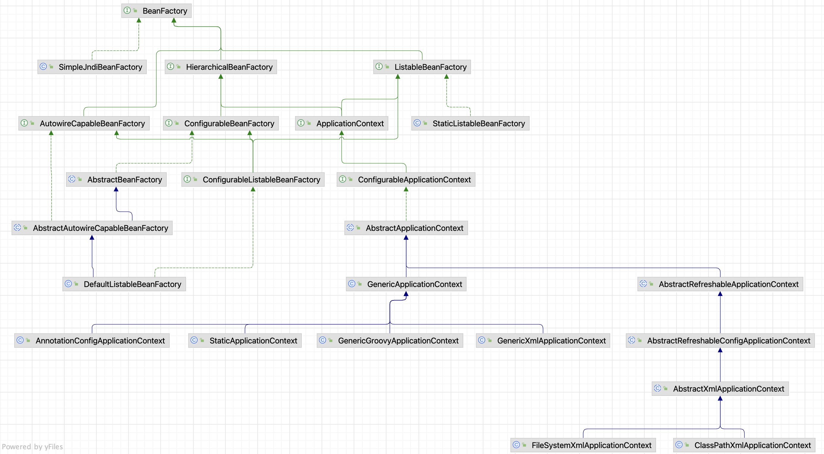
Spring 的 IoC 容器就是 IoC思想的一个落地的产品实现。IoC容器中管理的组件也叫做 bean。在创建 bean 之前,首先需要创建IoC 容器。Spring 提供了IoC 容器的两种实现方式:
①BeanFactory
这是 IoC 容器的基本实现,是 Spring 内部使用的接口。面向 Spring 本身,不提供给开发人员使用。
②ApplicationContext
BeanFactory 的子接口,提供了更多高级特性。面向 Spring 的使用者,几乎所有场合都使用 ApplicationContext 而不是底层的 BeanFactory。
③ApplicationContext的主要实现类



| 类型名 | 简介 |
|---|---|
| ClassPathXmlApplicationContext | 通过读取类路径下的 XML 格式的配置文件创建 IOC 容器对象 |
| FileSystemXmlApplicationContext | 通过文件系统路径读取 XML 格式的配置文件创建 IOC 容器对象 |
| ConfigurableApplicationContext | ApplicationContext 的子接口,包含一些扩展方法 refresh() 和 close() ,让 ApplicationContext 具有启动、关闭和刷新上下文的能力。 |
| WebApplicationContext | 专门为 Web 应用准备,基于 Web 环境创建 IOC 容器对象,并将对象引入存入 ServletContext 域中。 |